作者:梁文光 (經膽機世界轉載) 15-Jan-08 更新
DYNACO在六零年代以套件膽機形式,創下他們的套件王國,由60至80年代這20年之間生產與銷售之數量橫誇歐亞、冠絕全球,可謂「前無古人,後無來者」。若以套件出售的機種名為DYNAKIT;亦有部份是廠製。當年代紅透半邊天的有,後級:ST-70、Mark III 、Mark IV,前級:PAS-2、PAS-3、PAM-1。在1961年ST-70的售價 $99.95-US;而馬蘭士8B是 $249-US。
套件膽機因以價錢平宜和易製作,吸引無數初學者掀起嘗試和發揮自己銲機技術的慾念,就如自砌模型玩具般的趣味與姿采,按照說明書上的步驟銲製,只要小心行事,成功率可達百分百,若某初哥因技術不精而有困難時,可攜機回廠求救,只要繳付額外維修小費,問題就迎刃而解,亦無失敗的顧慮。在無後顧之憂和套件售價令普羅大眾易接受的情形下,當然DYNA廠其門如市,收錢都收到手軟!又因美國在六十年代是膽機最光輝的年代;Hi Fi熱潮不遜於現今。
若因富貴機Marantz和Mcintosh的售價與自己錢包能力是遙不可及的話,但又要踏入「發燒友」的行列中,那麼!買套件是惟一能晉身成發燒友隊伍的踏腳石。另方面經濟能力富裕者已有富貴機安待家中;多一條心買套件自學,亦不乏人在,更造就了套件廠家擴闊生意領域了。
繼後,或接近同時其他套件廠家,就如雨後替筍般的冒起來,要向市場分一杯𡙡,例如:Heath、 Eico、 Stancor、Knight等在市場也佔一席位。 後來,七零年中,日本仔LUXMAN也推出Luxkit亦能大行其道以套件形式買過滿堂紅,總之套件和成品廠機各有各好玩。
在本刊這專欄,筆者一貫作風都是與讀者分享如何玩盡每一部古董膽機,不論「名器」或二三線的機種。古董名器的身價往往超過一半是「炒賣」價值,故不宜大改,即使要「過手癮」動小手術,也須考慮「留有回頭路」,才不失名器的價值和保留原味的意義。若以沒有「炒味」而價錢平宜到拆散來計都值回原機價的二三線機種來說,就可放膽自由發揮,也不失為過。
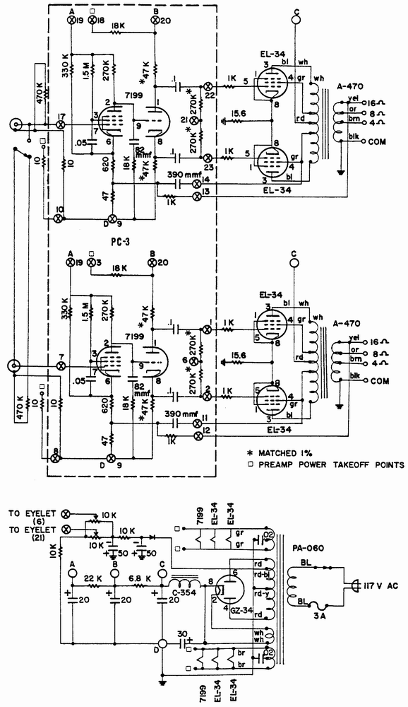
DYNACO就是最好的開刀對象了! ST-70圖(1)本身蘊藏的潛質絕不遜於Marant 8 或8B,相同之處是兩者都是用4支EL-34的stereo 35W+35W後級。不同處是DYNA. ST-70有膽整流和扼流圈choke,在電源處理方面ST-70是勝過8B的,還有是馬蘭士8B是廠製機,有規模的廠家往往在用料、線路、測試方面都很劃一和規限,務求達到同型號的每台機保持同一水準;亦須在「流水作業」的生產過程中順利,於是會在設計線路和處理的手法上壓抑頻?的響應,或在可能時製造較高的負回輸,可減低過高的增益和噪聲。因此在生產過程中經品質管理QC.剔出的機量大大降低,亦是節省員工成本和提高生產效率的要素,而品質容易控制劃一;這是生產上的優點,但亦帶來另外的缺點,就是限制著每一台機的舒展機會,缺乏個別的性格。每一台出生於規模大廠的名器,往往呼喊著:「不求有功,但求無過!」的口號,同時這也是它們的工作態度與目標,試想!假若人在這環境出生和成長並抱這樣的目標?哀哉!!!
圖(1)
圖(2)
在另方面套件出生的DYNA-KIT,情況更苦不堪言!即使,身懷抱負或潛在越級挑戰的實力,包括七層疊繞的輸出牛和優良的電源處理部份,也難一展所長。在實戰當中全原裝的DYNA ST-70敗於馬蘭士8B是預料的,亦雖敗猶榮,皆因以價錢來比較,8B是高於ST-70二倍至三倍之多。還有,DYNA廠於每一台機所施加抑壓的程度比8B更高出很多。因為是以套件方式售賣給初學者有關,而主要放大的印刷線路板亦是廠家預先銲製好,而絕大多數的「初哥」是沒有足夠的測試儀器,是理解的!為要給予「初哥」們更高的製作成功率,有關不懂零件分佈和引線處理者。為要減低高頻自震、噪聲與直流不穩定的機會,廠家祇有犧牲聲音的表現來達成穩定的取捨決定。
更甚的是,又因DYNA是平價的套件,節省零件的成本亦是廠家幾經思量的要點,幸好DYNA廠是向交連電容開刀,而不是縮減輸出牛的成本。那交連電容PYRAMID、是低質素的料子,圖(2)由左起三粒是Sprague Black Beauty,右兩粒是Pyramid音像暗濛而低分析力。加上極深度的負回輸和(初哥)銲錫功夫未到家等等……;以上種種都是DYNA敗戰和難以冒出頭的主因。既不成名器,又表現平平的ST-70,只有靜靜的屈居二三線階級的地位,從此就順應「宿命論」自嘆只有「二奶命」而度過餘生?
馬蘭士8B出生名門,萬千寵愛在一身,即使一生「不過不失、平平無奇」的服役,直至壽終正寢。即使未得風光大葬;也至少可嬴得主人致以默哀一分鐘,也無憾!至於ST-70不妨來個大變身,要它創一番大業就是給它舒展機會,單以分件計:兩隻輸出牛,電源牛、扼流圈、機殼、零件、膽等已超過二手的機價(約$5000-hk);就算,當作土砲看待,也應一嘗儘量玩盡它。
筆者現提供幾點,改變少許原本設計數值,和更換高質素的古董交連電容,ST-70就可以連升幾班;甚至「飛上枝頭變鳳凰」也不為奇。而且亦容易還原,何樂而不為?
保留原本材料:
原裝古董電源線是高質素而好聲的,在許可的情況下應保留,而且輕便柔軟,使用十分之方便。輸出喇叭按線座是相當單薄而簡單的金屬圖(3),是好聲的材料。若客觀,與新一代的電鍍金名牌插座比較,明顯這類古董錫水表面的單薄銅接線座更闊的空氣感,頻率響應和音樂感(音樂的吸引力)。若將表面接觸部份用鐵挫,磨去錫的接觸層(防氧化)更增添聲音的透明度,輸入RCA插座的距離相當窄,又因它是極好聲的材料,富貴RCA鍍金插體型太壯,不宜強行使用,惟有選擇古董插頭配合古董插座,才是最佳配搭圖(3a),「毅德」Artist訊號線就大派用場。
圖(3)
圖(3a)
圖(4)
要摩的三部:
1. 回輸電阻:看線路圖(4)是每聲道用各一支7199三/五極管作輸入放大和「推動分相」級,五極部份是輸入增益放大;三極部份是『推動』和『分相』。從輸出牛的16ohm取得音頻訊號經1K電阻作-20db的負回輸。通常筆者較喜愛用3~10db的負回輸,輕微而合適的負回輸可增進擴音機流暢柔順度和擴闊頻率響應,在音色上是比無負回輸的更優美和悅耳,負回輸的確是線路上的工具,在合適使用情況下,得心應手;否則弄巧反拙,亦即是太高的負回輸量,反而令擴音機呆滯、瞬變慢、低增益、甚至產生高頻自震現象。筆者建議這回輸電阻1K改為2.7K或3.3K,這時的負回輸量約為 -12db/電阻是2.7K,全機的增益也提升8db,就好像得著無比的力量,動態與分析力隨之而來,音場的深度與闊度得到大大的擴展。
在此一提,這回輸電阻對音色影響是極重要的,最靚音色和最好音樂感的電阻是AB碳阻(Allen Bradley),但因誤差值是較高,所以須量度配對在1-3%以下就算合格了,若這回輸電阻和第一級五極管的陰極電阻可直接影響增益/或放大率,亦即兩聲道的平衡問題。
2. 交連電容:這ST-70所用的交連電容通常是PYRAMID或Black cat等電容,這兩種都是低質素、低分析力、和缺乏動態的電容。太多數人責怪古董機濛,都是拜這類電容所賜,若相比Sprague black beauty,或一些金屬殼的油質古董電容Gudemen、West cap、John E Fast、Astron來講,PYRAMID和black cat就可以去填海了(考慮環保問題)。圖(5)在放大電路板上共有四隻0.1uF,和兩隻0.05uF,0.1uF是四支功率管EL-34的輸入交連電容,又因這線路的分相/推動電路是「屏/陰倒相」,在屏極處是要用0.1uF 400V,但在陰極的交連電容則可用0.1uF 200V。有時要找四支0.1uF 400V的black beauty 是有一定困難的。若有兩支是200V則可算困難程度降低了,圖(5)和圖(5a)比較。另外兩支0.05u是7199其中的五極管的簾柵極電容,此位置是提供簾柵極工作點的電容,對聲音也十分重要。若仍有讀者堅持採用新造的電容時,因電容介質物料不同之故,所以對頻率速度反應系數也不同;通常新裝電容改用在古董設計的擴音機上時,往往不能照原裝數值更換,否則聲音會變得乾和薄的,甚至低音失了一大截,筆者建議所新用電容的數值大一倍至兩倍左右,就合適,即0.1u要改用0.2u-0.3u;而0.05u則改用0.1u至0.2u等。
圖(5)

圖(5a)
3. 拆去高頻抑制電容:看圖(5a)串聯著電阻的82p電容是柵極落地的高頻抑制電容,若讀者沒有示波器,這電容和電阻或可保留。若在示波器觀察下除去這電容可令高頻空氣感得釋放。另外屏極回輸390p雲母電容也是很大的抑制高頻的闊度,也應除去。在原有的高頻抑制電容的情況下測試ST-70的頻率響應:20kHz/-0.3db、40kHz/-db、60kHz –3db;若將這兩項抑制電容除去,測試高頻響應可延伸至60kHz /–0.3db、 80kHz/ –1db、100kHz/-4db。
雖然一般人耳的要求20~20kHz是極限,但超出這頻率以外的泛音是可從音樂中所帶的多次倍頻諧波感覺得到的;除了增加高音的空氣感外,甚至乎中音與低音的「從容度」也得到改善。人耳若在聽覺單頻率掃測試時,通常女性可聽的高頻𥅽在20kHz以下;男性可聽的高頻16kHz以下。那麼有些hifi前輩老手「金耳朵」曾接受筆者的測試,竟在高頻14kHz已止步了;但我們不應就此就否定他的江湖地位。15kHz己是筆者的極限,亦不代表我比他優越;聽hifi是感性多於理性的,亦在乎聽音樂的感覺與注意力各有不同的聚焦點,還有的是,單頻率的測試是絕不能代表載有諧波的音頻測試和極複雜的音樂聲頻感覺。
圖(6)是ST-70完成改機的三步曲在10kHz所測出的正弦波和方波,見到方波上和下方都有少量的凸出「菱震」,是除去抑制高頻電容後所見的高頻菱震,也是輸出牛的餘磁效應;有了少少量的菱震,音樂就多幾分餘韻,晶體管機是不易見這景像的。但要留意的是,當訊號產生器調至零輸出,在示波器觀察擴音機輸時,仍有固定或不規則的波,那就是因擴音機不穩定而產生的高頻自震或噪聲,是有別於上述的「菱震」,必須要查看究竟和修理。
圖(6)
圖(7)

圖(8)
調偏壓:
改機的三步曲已大致完成,現可進行調校偏壓和測試,圖(7)ST-70 的正面有兩個「大8腳」膽坐,是為前級PAM-1預留供電之用或作調校偏壓的測點,看見這插座有1.56V-DC的測試位,即是用直流DC電壓錶的正棒在這測試點量得1.56V;負棒接機殼。 圖(8)機內每聲道各有一支15.6 ohm電阻串聯在一對EL-34的陰極與接地之間,即是每聲道的EL-34在這超線性推挽電路,在靜止電流值是100ma(0.1A),數式是歐姆定律的I電流 = V電壓 over R電阻。
提供調校EL-34的柵極負偏壓元件是整流硒,年紀不輕的老機較容易出現調校偏壓的問題,問題多是出於這整流硒組圖(9),調偏壓的可調電位器VR在機內的頂部,每聲道各有一粒。若能肯定現用的EL-34是處於良好狀態,調VR反時針方向調至最低時,看電壓錶所得的電壓點也不能調低於1.56V時,很大可能是整流硒老化,若找不到這硒組,亦可改用矽質二極管1N 4004,這負偏壓整流對聲音並不直接影響。相反,若順時針方向調至最高也不能超過1.56V時,可能是EL-34衰老或整流管5AR4/GZ34老化所致,可嘗試更換以找出原因。
圖(9)
圖(10)
圖(11)
這一支5AR4是Mullard 5AR4,原裝盒NOS.的售價仟多元一支,價錢可令人乍舌?錢包可有點忍忍作痛?或可改用較高質素而價錢相宜的CV-378 /GZ37,圖(10)可比較兩膽的外形和高度,特性方面是完全相同並可代用,亦會提升音質,但留意CV-378的體型十分高宨,若使用後就難以裝回這機網。在此一提,GZ32/5V4或5U4是不足夠應付長時間處於超過200ma電流的。而且5U4或5R4的Dropping電壓分別是44V和56V;GZ32、GZ34、CV378/GZ37的Dropping壓是22V,就是整流後的有效值電壓不同,亦是跟不同整流膽有不同的內阻有關,即是5U4或5R4的輸出電壓會比GZ34…..等管子較低的輸出電壓。
圖(11) 是經精心改良後的ST-70,雖仍保持不惹人注目的面貌,但卻有內涵和難以估計的實力得予釋放,現時它比8B更能重播真實有「血肉質感」而活生的音樂吸引力,ST-70可說不枉此生;至於8B應在原裝的狀態下繼續服役,高身價與名牌效應也足以叫它在市場屹立不倒。
15-Jan-08 更新
图(12)
图(13)
图(14)
|
答 問 |
讀者問:請問Marco大師或各位前輩: 答:抽起負柵電壓就沒有 bias可調,為了更靚聲也在所不計。按圖(12) 圈起的指示,先將線路版 p6和 p21銲點從可調 VR. (bias制)抽起,然後將這兩條線銲在濾波電容旁邊的接地處。 第二步:按圖(13) 圈起的指示,將原有的EL34陰極電阻由 15.6Ω改為 300Ω,此時每聲道兩支EL34共約100ma,再加陰極電容 50uF 50V。 這ST-70手術完成後,輸出功率量在 RMS量度是 28W+28W (比以前的35W少一些),聲音表現更細緻自然和順滑流暢,由 AB類 變成了A類的放大,真是不同凡響,可算是全面升級。 |
|---|
完整电路图






















